01
申论核心规范词
事例型材料
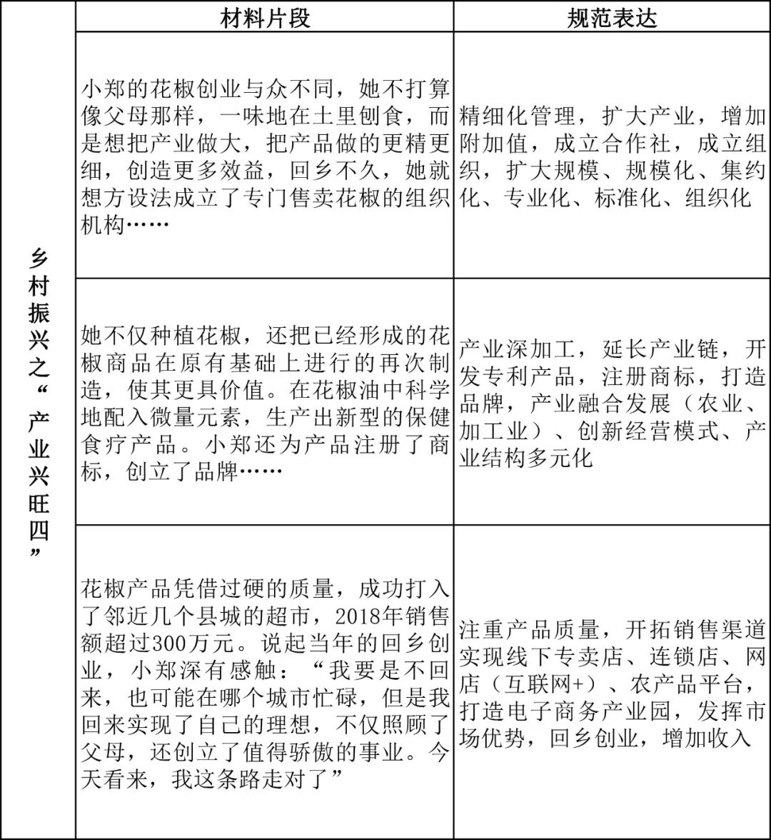
乡村振兴之“产业兴旺四”
小郑的花椒创业与众不同,她不打算像父母那样,一味地在土里刨食,而是想把产业做大,把产品做的更精更细,创造更多效益,因此回乡不久,她就想方设法成立了专门售卖花椒的组织机构。
如今,她不仅种植花椒,还把已经形成的花椒商品在原有基础上进行的再次制造,使其更具价值。同时,在花椒油中科学地配入微量元素,生产出新型的保健食疗产品。小郑还为产品注册了商标,创立了品牌。小郑的花椒产品凭借过硬的质量,成功打入了邻近几个县城的超市,2018年销售额超过300万元。

获取往期内容
可添加老师微信获取~

还有海量免费资料
免费课程最新资讯
交流学习群等着你
@知兴招警
联系电话/400-079-2868
官方网站/wdzhixing.com
